-
华南理工大学工商管理学院2023年EMBA招生政策及方案
-
大家期待已久的华南理工大学工商管理学院2023年EMBA招生政策及方案来啦!
1.招生政策 2.申请条件 3.提前面试申请流程 4.提前面试时间安排 5.面试内容及形式 6.其他事项及联系方式 招生政策 01 2023年EMBA招生实行“提前批面试”和“正常批复试”招生政策。 2023EMBA招生计划的85%左右通过提前批录取,15%左右通过正常批录取,具体招生计划以学校研究生招生办公室公布的招生专业目录为准。 02 提前面试成绩分为优秀(X≧85)、良好(60≤X<85)和不通过(X<60)。
(1)提前面试成绩为优秀的考生,参加2023年的研究生入学考试初试且成绩达到国家A类线要求,即可优先获得拟录取资格; (2)提前面试成绩为良好的考生,将根据“提前批面试”录取情况,按国家A类线,按照录取总成绩(联考成绩和面试成绩加权)从高到低择优录取; (3)如“提前批面试”招生计划已全部用完,将在“正常批复试”招生计划范围内,按一定的复试差额比例,对未获得提前面试优秀的考生(包括提前面试成绩为良好和未参加提前面试的考生),重新组织复试,并根据录取总成绩(联考成绩和面试成绩加权)从高到低排序择优录取; 03 如全部考生均参加提前面试,或正常批上线考生数少于正常批招生计划数,工商管理学院将根据实际情况调整提前批和正常批的招生计划分配比例; 04 每个考生每年只能申请参加一次提前面试,提前面试成绩当年有效;
05 以上招生政策仅适用于第一志愿报考我院EMBA项目的考生;
06 因教育部2023年相关政策还未颁布,以上招生政策若与教育部2023年的招生文件不一致,均按教育部相关文件执行; 07 提前面试将根据疫情防控形势和上级部门的要求进行动态调整,采取线上视频面试或线下现场面试,具体形式及要求以各批次面试通知为准。 申请条件: 01 申请EMBA项目提前面试的考生需满足以下条件之一,即:
(1)大学本科毕业后有3年以上工作经验的人员(2020年9月1日前获得本科毕业证书);
(2)获硕士或博士学位并有2年以上工作经验的人员(2021年9月1日前获得硕士或博士学位);
(3)获国家承认的高职高专毕业学历或大学本科结业后,有5年以上工作经验(2018年9月1日前获得高职高专毕业证书或本科结业证书),且有突出的工作业绩(相关证明、业绩报告等)。
02 不接受专项计划考生、国际留学生申请提前面试。
03 如遇国家或华南理工大学相关政策调整导致上述条件变化,则以该调整为准。
提前面试申请流程: 01 网上报名(所有批次同时接受报名)
网上注册
登陆华南理工大学工商管理学院EMBA项目提前面试系统(https://yanzhao.scut.edu.cn/MasterTqm/SigninGg.aspx)进行注册,填写考生信息并牢记用户名和密码。
资料填写和提交
网上报名填写面试申请表,并上传相关材料毕业证、学位证、身份证原件扫描件、个人陈述等材料。
注意事项
①每位考生只能在我院MBA和EMBA中选择一个方向参加提前面试,且只能参加一个批次的提前面试;
②该批次提前面试的网上申请截止后,考生所提交资料不得修改,请在提交前务必仔细检查;
③提前面试批次一经申请不得修改,如当天无故缺席,则视为放弃,另行申请将不被受理;
④提交的申请信息必须真实有效,如存在弄虚作假行为,将无法申请提前面试或取消提面成绩。
02 资格审查
学院将设立资格审查工作小组,工作小组将根据考生提交的材料,根据考生的教育背景、职业背景、培养潜能等方面对考生进行综合考核和遴选,中心按批次在系统中公布获得面试资格的考生名单。 提前面试时间安排
1.时间安排
批 次 网上申请截止时间 公布面试名单时间 面试时间 公布面试结果时间 第一批 7月9日 7月12日
7月16日
五个工作日
第二批 8月18日
8月22日
8月26日
五个工作日 第三批 9月17日 9月20日
9月25日
五个工作日
第四批 10月8日 10月11日
10月15日
五个工作日
第五批 11月19日 11月22日
11月26日
五个工作日
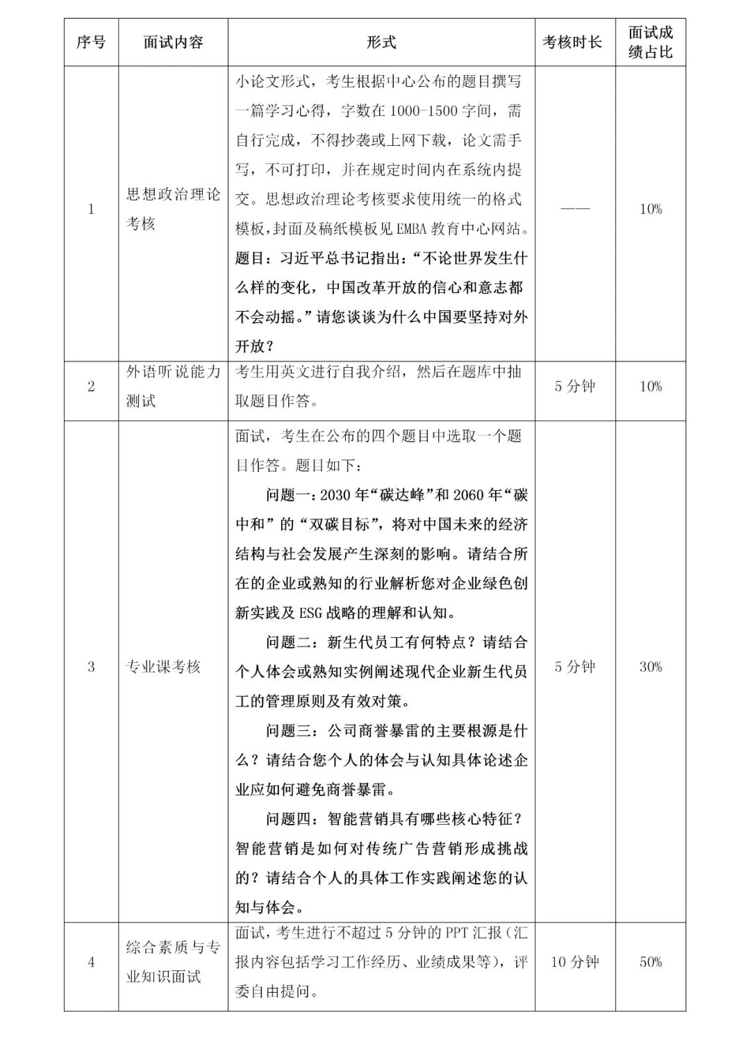
2.华南理工大学工商管理学院EMBA教育中心保留根据申请的实际情况和面试的进展情况临时减少或增加面试批次的权利。 3.以上时间有可能会随招生进度有所调整,最终以我院面试前公布的通知为准。 面试内容及形式: 01 面试内容
EMBA主要考核考生的思想政治素质和道德品质、社会责任感和进取精神、沟通能力、团队精神、决策能力、领导能力等高级管理人员能力及综合管理素质。 EMBA面试满分100分,分为思想政治理论考核、专业课考核、外语听说能力测试、综合素质与专业知识面试四部分。 02 面试形式
面试形式根据疫情防控情况进行动态调整,采取线下面试或线上面试形式进行。具体方案如下:
03 面试评分
除政治理论论文外,考生的提前面试成绩将由评委独立打分。为保证公平公正,每位评委的平均值为考生各项的面试分数,提前面试总成绩四舍五入,保留2位小数。
提前面试成绩=思想政治理论考核*10%+专业课考核*30%+外语听说能力成绩*10%+综合素质与专业知识面试成绩*50%。
面试成绩和结果将在该批面试结束5个工作日内,在提前面试系统公布,考生可登陆系统查询。
其他事项
1.参加提前面试的考生必须进行全国统一网上报名、报考点网上(现场)确认和全国联考等程序;
2.提前面试成绩和结果仅报考当年有效。
联系方式
1.华南理工大学工商管理学院EMBA教育中心: 电话:020-87110387,87110367,87114241 联系人:区老师、赵老师 2.申诉渠道: ①学院督导小组:020-87113026
②学校研招办:020-87113401
③学校纪委:020-87110195




