-
广西大学2022年研考复试分数线划线说明及各专业预计调剂人数需求
-
【雄松华章讯】
根据2022年全国硕士研究生招生考试考生初试成绩和我校各学院一级学科(专业领域)的招生计划,我校进入复试分数线基本要求除下表所列情况外,其他未提到的一级学科/领域(包括总分、单科分数线)均执行不低于“2022年全国硕士研究生招生考试考生进入复试的初试成绩基本要求(B类考生)”接受考生调剂。
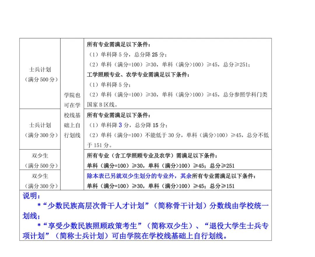
广西大学2022年全国硕士研究生复试分数线划线说明
广西大学2022年各学科专业硕士研究生预计调剂人数需求表 备注:1、一志愿上线人数已包含推免生、双少生、专项计划生(士兵计划和骨干计划)上线考生;
2、2022年招生计划数须待国家招生计划下达后根据学校实际调整后最后确定,仅供参考;
3、“预计调剂情况”栏内,“少量”指:调剂复试名额≦10;“较多”指:10<调剂复试名额<25;“多”指:25≦调剂复试名额<50;“大量”指:调剂复试名额≧50;
4、各学科专业复试人数比存在差异,请考生联系学院最后核实。
来源丨广西大学研招网
含 院校名录+十年真题+面试宝典




