-
广东财经大学考点(4419)2022年硕士研究生招生考试(初试)考生须知
-
【雄松华章讯】
02考点考场安排
二、考试地点
广东财经大学考点考场安排详见:附件2广东财经大学考点试室安排。
1.考生请考前查看准考证或者登陆报名点网站查询考试地点、试室、座位号等考试信息。
2.广东财经大学考点考生考试地点设在第一教学楼、第一综合楼、第三教学楼,准考证已经标明试室及座位号。请考生务必查看附件3广东财经大学考点校内导图,考试当天校内有导图。根据防疫要求,考前不再安排考生查看考场。
03考试当天
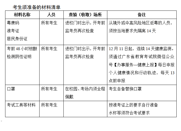
1.考试期间,我校校园实行疫情防控和交通管制,不允许校外车辆进入,考生须步行进入校园。考生必须凭身份证(临时身份证)、准考证和粤康码进入校园及考场,身份证丢失的考生请携带户口簿和公安开具的身份证丢失证明,现场拍照,并在规定时间内补验身份。
2.考生须分别在考场校园入口、考场教学楼入口(考前60分钟开始)、考场课室入口接受疫情防控检查和有效证件查验及人脸识别,请考生充分考虑防疫检查及交通拥堵等因素,至少提前1小时到达考点。开考15分钟后,考生不能入考场参加考试;开考150分钟后,考生才准交卷离场。
3.请考生到达考点前戴好口罩,准备好身份证、准考证及相关证明,并出示“粤康码”备查(请到达考点前提前打开“粤康码”,以免到达考点时出现网络拥堵无法打开等状况)。
4.考生沿体温检测通道依次进入考场校园及教学楼,应保持人员间隔大于1米,有序接受体温测量及入场安检。
5.考点及考场工作人员进行身份核查时,考生须取下口罩主动配合检查。如有相应症状或经检测发现有异常情况的,考生应按规定服从考点处置。
6.考生散场时要按监考员的指令有序离场,不得拥挤,保持人员间距。
7.广东财经大学考点全面启动人脸识别系统、身份证识别系统、视频监控系统、手机信号屏蔽系统。
来源丨广东财经大学招生考试处官网




