-
商学院来了 │ 华中科技大学EMBA走进深圳华章
-

应广大考研学子之邀,8月8日,深圳华中科技大学研究培训中心走进深圳华章教育,为21考生带来了一场生动的华科EMBA宣讲会。

整场宣讲会气氛和谐而热烈,华章君将其中重点内容作了提炼,一起来看看。

华中科技大学是国家“211工程”重点建设和“985工程”建设高校之一,是首批“双一流”建设高校。 学校设有214个硕士学位点,183个博士学位点,有1200+教授,24个首席科学家,学科实力强劲。 


│华中科技大学EMBA中心张老师主讲│
深圳华中科技大学研究培训中心张老师现场出席了本次活动,主要从三个方面向考研学子进行宣讲。
一、喻见——华中科技大学。介绍华科印象、华科声誉、科研实力、创新创业、校招就业、校园学风、社会责任等方面的内容,让大家了解、熟悉并深入认识华中科技大学的核心价值。 
│华中科技大学EMBA排名与资质│
二、知悉——华中科技大学EMBA。从商工融合、学科领先优势、师资力量、课程设置、多元化培养方式、国际视野、校友关系、职业提升、丰富活动、同学风采等方面解说了华科EMBA项目。

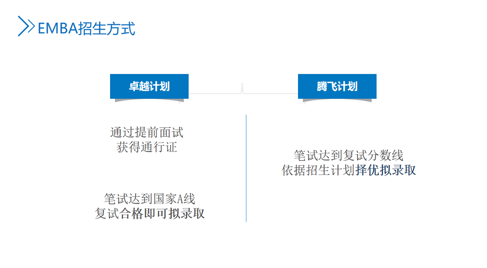
三、筑梦——EMBA项目招生说明。主要介绍了华科EMBA的报考条件、招生方式、培养方式、提前面试、报考流程等内容。

│华中科技大学EMBA报考条件│ │华中科技大学EMBA招生方式│ 
│华中科技大学EMBA提前面试│
在宣讲会最后,张老师就考生们提出的各种报考疑问一一作了详细解答。总结来说,2021年华科EMBA政策与往年相比没有太大变化,但因为疫情,EMBA工作计划受到了一定影响。在目前疫情受到影响的情况下,华科将尽力按原计划开始提前面试第一批面试,面试形式根据疫情情况而定,具体内容可以在华科EMBA教育中心官网将来公布的提面细则中查看。同时,如果疫情有所变化,考研政策也会随时根据疫情状况来做出相应调整。

华章君帮各位深圳考生特别整理了华科2021级MBA、EMBA的提面时间表,有意向的考生不要错过哦!


最后,张老师表示:华中科技大学EMBA项目热烈欢迎广大考研学子的报考,成为一名光荣的HUST!





